ГлавнаяСведения об образовательной организацииСтруктура и органы управления образовательной организацией

Структура и органы управления образовательной организацией

Сведения о структурных подразделениях (органах управления)

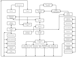
    МАОУ Ветлужская СОШ действует на основании Устава, утвержденного постановлением администрации Краснобаковского муниципального округа Нижегородской области. В учреждении формируются коллегиальные органы управления, к которым относятся:

    -совет школы;

    -общее собрание;

    -педагогический совет;

    -наблюдательный совет.

     Учреждение не имеет структурных подразделений.


    Совет школы
    • Директор:
      В.А. Тестова
      Адрес:
      606700, Российская Федерация, Приволжский федеральный округ,Нижегородская обл.,Краснобаковский муниципальный округ ,рп Ветлужский, ул. Школьная, здание 61
      Телефоны:
      8(831)56 2-42-17 (директор)
    • Устав (фрагмент) Совет школы (PDF; 206.95 Кб )
    Общее собрание
    Педагогический совет
    Наблюдательный совет

Схемы структурных подразделений (органов управления)
Структура образовательной организации

Структура образовательной организации


Представительства

Организация не имеет представительств



Филиалы

Организация не имеет филиалов



Яндекс.Метрика